Resume
Projects
Resume
Projects
kristin lott
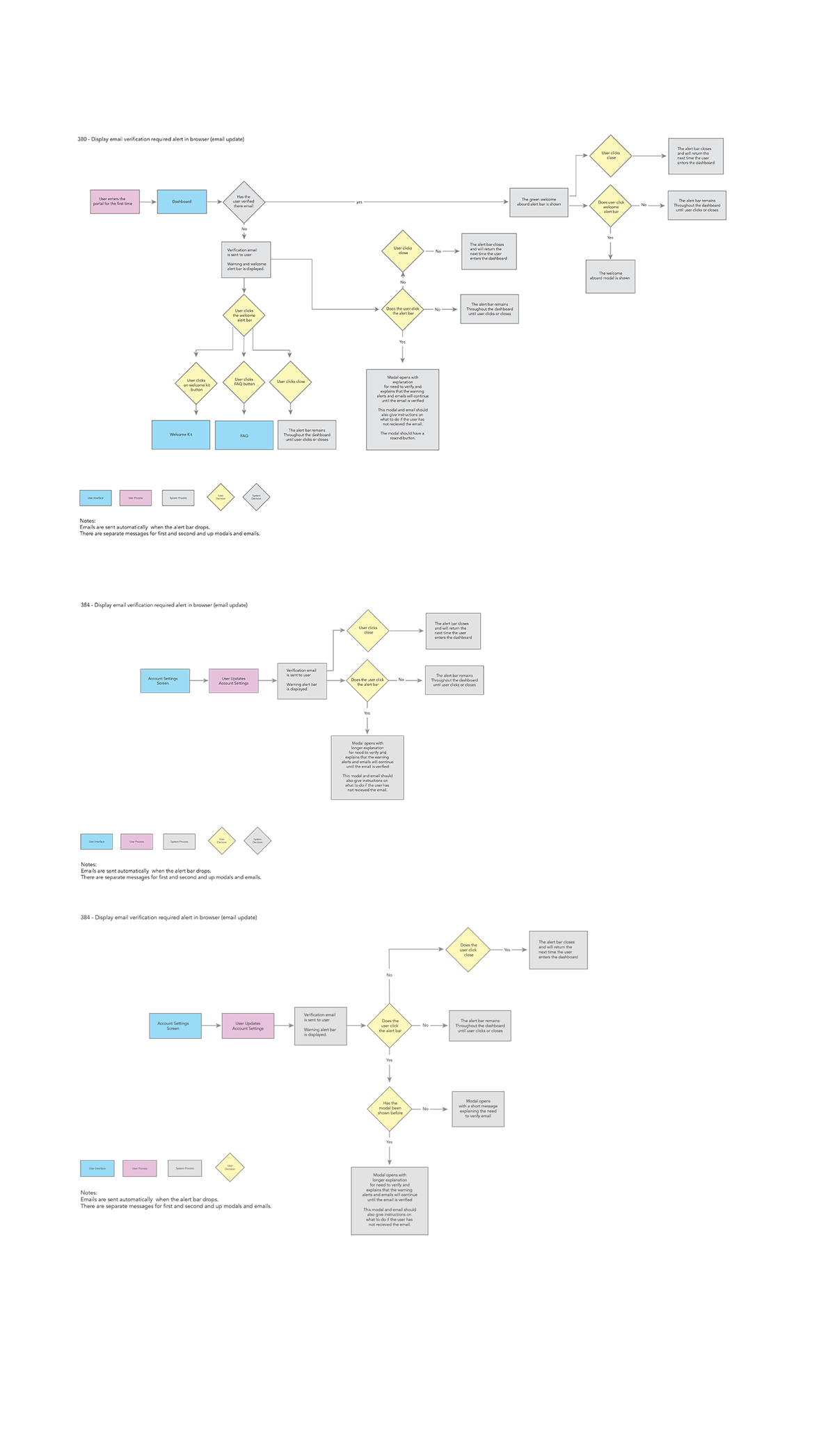
SiteMaps and UserFlows
↑
Back to Top
Insert copy here, which should vary depending on your region.